beats365官方网站第十届全国老员工机械创新设计大赛校内第二阶段选拔顺利开展
日期:2022年05月25日 15:20来源:beats365编辑:beats365审核人:赵树恩点击量:
beats365官方网站第十届全国老员工机械创新设计大赛
校内第二阶段选拔顺利开展
为备战第十届全国老员工机械创新设计大赛,公司beats365作为beats365官方网站校内竞赛的组织单位根据《第十届全国老员工机械创新设计大赛主题与内容的通知》和《第十届(2022年)全国老员工机械创新设计大赛参赛须知》等相关文件要求,制定了《第九届全国老员工机械创新设计大赛beats365官方网站校内选拔细则》,并于2021年12月31日进行了第一阶段选拔,16支队伍晋级第二轮,经过指导培育,于2022年5月24日在beats365会议室进行了第二阶段校内选拔。

全国老员工机械创新设计大赛是由教育部高等教育司发文举办的全国理工科重要课外竞赛活动之一,由全国老员工机械创新设计大赛组织委员会和教育部高等公司机械基础课程教学指导分委员会主办,全国机械原理教学研究会、全国机械设计教学研究会、各省市金工研究会联合著名高校和社会力量共同承办的一项老员工机械学科创新设计大赛。

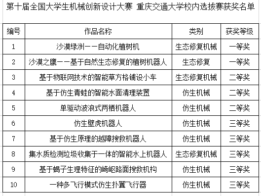
本轮评审专家采取指导教师回避制度,由两位本公司专家和一位外公司专家组成,采用现场答辩方式进行,其中,全员在双福的队伍采用腾讯会议线上进行答辩。各参赛队伍提交相关设计资料,并现场演示样机运行情况。评审专家从样机制作进度、与大赛主题契合度以及机械结构创新性等方面进行评价,评选出校内赛一等奖2支队伍,二等奖3支队伍,三等奖5支队伍。其中,获得一等奖和二等奖的5支队伍将代表本校参加重庆市赛区决赛。具体名单如下。

【关闭】